本站
站群
网站首页
网站首页
政务公开
在线办事
政民互动
环保业务
环保数据
您当前所在位置:
首页
>
市生态环境局
>
财政信息
>
“三公”经费预决算
索
引
号:
003084166/202603-00019
信息分类:
“三公”经费预决算
内容分类:
城乡建设、环境保护
发布日期:
2026-03-02
发布机构:
市生态环境局
文
号:
名
称:
淮北市生态环境局濉溪生态环境监测站2026年度单位一般公共预算财政拨款“三公”经费预算情况说明
关
键
词:
有效期至:
索
引
号:
003084166/202603-00019
信息分类:
“三公”经费预决算
内容分类:
城乡建设、环境保护
发文日期:
2026-03-02
发布机构:
市生态环境局
文
号:
关
键
词:
名
称:
淮北市生态环境局濉溪生态环境监测站2026年度单位一般公共预算财政拨款“三公”经费预算情况说明
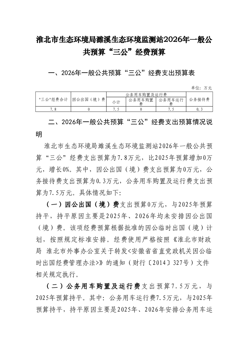
淮北市生态环境局濉溪生态环境监测站2026年度单位一般公共预算财政拨款“三公”经费预算情况说明
浏览次数:
信息来源: 市生态环境局
发布时间:2026-03-02 16:59
字号:
大
中
小
分享到: