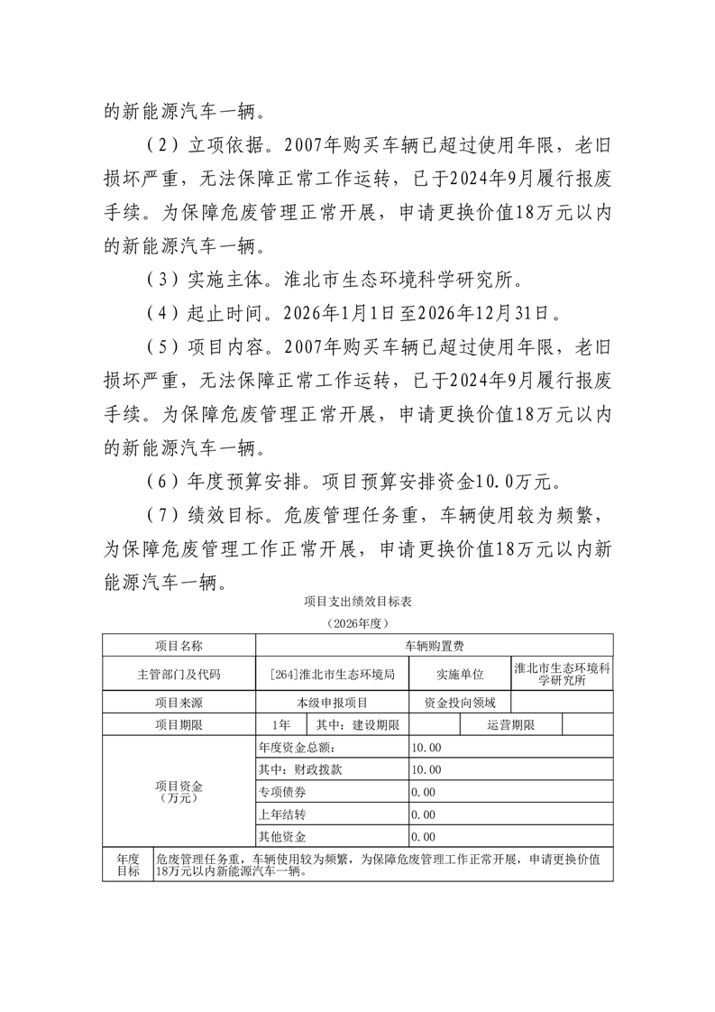
| 索引号: |
003084166/202603-00008 |
信息分类: |
部门(单位)预决算 |
| 内容分类: |
城乡建设、环境保护 |
发布日期: |
2026-03-02 |
| 发布机构: |
市生态环境局 |
文号: |
|
| 名称: |
淮北市生态环境科学研究所2026年度单位预算公开 |
关键词: |
|
| 有效期至: |
|
| 索引号: |
003084166/202603-00008 |
| 信息分类: |
部门(单位)预决算 |
| 内容分类: |
城乡建设、环境保护 |
| 发文日期: |
2026-03-02 |
| 发布机构: |
市生态环境局 |
| 文号: |
|
| 关键词: |
|
| 名称: |
淮北市生态环境科学研究所2026年度单位预算公开 |
淮北市生态环境科学研究所2026年度单位预算公开
浏览次数:
信息来源: 市生态环境局 发布时间:2026-03-02 16:30
字号:
大
中
小
分享到: