本站
站群
网站首页
网站首页
政务公开
在线办事
政民互动
环保业务
环保数据
您当前所在位置:
首页
>
市生态环境局
>
其他法定信息
>
重大决策、重要政策及重点工作执行情况
索
引
号:
003084166/202409-00050
信息分类:
重大决策、重要政策及重点工作执行情况
内容分类:
城乡建设、环境保护
发布日期:
2024-10-21
发布机构:
市生态环境局
文
号:
名
称:
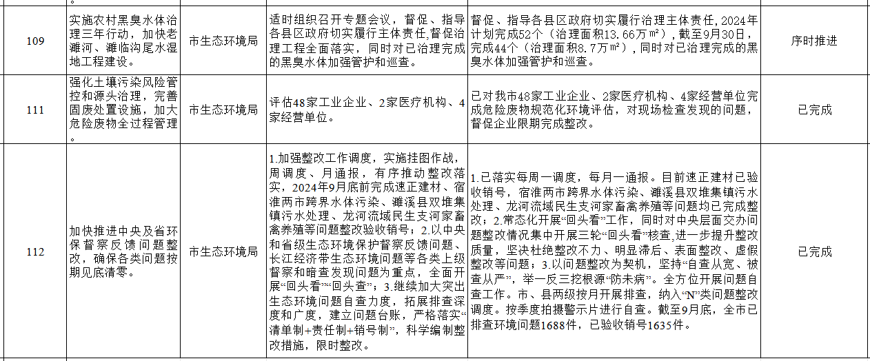
【年度重点工作分解及完成情况】淮北市生态环境局2024年年度重点工作任务分解及第三季度完成情况
关
键
词:
有效期至:
索
引
号:
003084166/202409-00050
信息分类:
重大决策、重要政策及重点工作执行情况
内容分类:
城乡建设、环境保护
发文日期:
2024-10-21
发布机构:
市生态环境局
文
号:
关
键
词:
名
称:
【年度重点工作分解及完成情况】淮北市生态环境局2024年年度重点工作任务分解及第三季度完成情况
【年度重点工作分解及完成情况】淮北市生态环境局2024年年度重点工作任务分解及第三季度完成情况
浏览次数:
信息来源: 市生态环境局
发布时间:2024-10-21 20:27
字号:
大
中
小
分享到: